Sex-bias in Multiple Sclerosis: Is There an Epigenetic Reason?

By Stuart P. Atkinson

image 0
Spinal cord sections from induced autoimmune encephalomyelitis (EAE) and un-induced controls (NL), contrasting CD3 presence in both KDM6A conditional knockout in microglia (cKO) and normal mice (WT), demonstrating induction of CD3 in EAE that is ameliorated by cKO. From figure 1 of Itoh et al..

Sex-bias in Multiple Sclerosis: Is There an Epigenetic Reason?

The autoimmune, neurodegenerative disease multiple sclerosis (MS) involves the infiltration of lymphocytes and macrophages into the central nervous system, which induces the activation of microglia (Hickman et al. and Heppner et al.) and astrocytes, resulting in severe damage to the white and grey matter. Interestingly, MS affects more women than men (Voskuhl and Gold), which may be due to differences in sex hormone profiles or sex-chromosome-mediated mechanisms (Kim-Hellmuth et al., Oliva et al., and Lopes-Ramos et al.). Regarding this latter mechanism, the random inactivation of one X chromosome compensates for the two-fold genomic dose difference in X-chromosomal genes in females to maintain similar X-chromosomal gene expression in both sexes (Penny et al.); however, certain mischievous genes can escape the X inactivation process, leading to the higher expression of these so-called escapee genes in females.

KDM6A, which encodes an H3K27me3 histone demethylase (KDM6A), represents one such gene (Greenfield et al. Xu et al.). The gene product, KDM6A, forms a complex with the KMT2D H3K4me3 histone methyltransferase (Issaeva et al. and Dhar et al.) to mediate the establishment of transcriptionally permissive chromatin (decreased H3K27me3 and increased H3K4me3 levels) at specific gene loci and thereby induce cell-specific gene expression patterns (Hong et al. and Seenundun et al.). Therefore, increased KDM6A gene expression in females in cells that play crucial roles in MS neuropathology (such as microglia) could significantly influence genome-wide gene expression patterns.

To explore this possibility, researchers from the laboratory of Rhonda R. Voskuhl (University of California, Los Angeles) evaluated the impact of microglia-specific deletion of Kdm6a in female mice with experimental autoimmune encephalomyelitis (EAE), a widely employed model for MS employed in the development of FDA-approved MS drugs (Voskuhl & MacKenzie-Graham and Constantinescu et al.). Fascinatingly, their new research, reported in Science Translational Medicine, now describes microglial gene dysregulation in female EAE mice in response to Kdm6a loss and increased microglial gene dysregulation in female MS patients, which suggests that microglia and KDM6A contribute to sex-specific vulnerabilities in human MS patients and paves the way for further translational studies (Itoh et al.).

Paired-Tag technology from Epigenome Technologies generates joint epigenetic and transcriptomic profiles at single-cell resolution and detects histone modifications and RNA transcripts in individual nuclei with comparable efficiency to single-nucleus RNA-seq/ChIP-seq assays while avoiding the need for cell sorting. The implementation of this technology in this study could provide a deeper understanding of the role of KDM6A an epigenetic modifier that can significantly influence genome-wide transcription profiles in microglia from MS patients, and help describe the root of the known sex bias in MS patients.

image 1
Transcriptomic changes in FACS-sorted microglia demonstrate phenotypic reversal of EAE-induced changes, wherein pathways up-regulated by EAE induction are down-regulated by KDM6A cKO in the EAE condition. From figure 2 of Itoh et al..

Kdm6a: A Component of the Epigenetic Mechanism Causing Sex-bias in Multiple Sclerosis?

The authors discovered that the microglia-specific deletion of Kdm6a in female EAE mice led to the amelioration of EAE at clinical and neuropathologic levels, including a reduction in disease-associated marker expression and an increase in resting microglial marker expression alongside the reversal of alterations to the translatome (as measured using RiboTag technology) observed in spinal cord tissues. In comparison, the same experiments in male EAE mice revealed only minor effects.

Taking a different approach, the team next sought to inhibit the histone demethylase activity of KDM6A by treating cells with metformina clinically approved drug used to treat diabetes with suggested anti-aging properties (Cuys et al.). Encouragingly, they found comparable results: drug treatment ameliorated disease pathology in female (but not male) EAE mice, leading to the normalization of the transcriptome and microglial cell morphology. The authors do note that metformin likely induces multiple KDM6A-independent functions and highlight the need to devise a more precise translational strategy to inhibit KDM6A.

The next section of this exciting study identified the genes bound by KDM6A in mouse microglia using microglial INTACT (isolation of nuclei tagged in specific cell types) and CUT&RUN sequencing (CUT&RUN-seq); overall, this approach revealed the correspondence between KDM6A binding at gene loci and alterations in gene expression. Finally, single-nucleus RNA-seq analysis of human microglial cells demonstrated higher KDM6A expression in females when compared to males and a greater degree of microglial gene dysregulation in female MS patients compared to male MS patients (driven predominantly by the upregulation of immunity-related genes in female MS patients), which suggests the relevance of the mouse study of EAE to human MS cases.

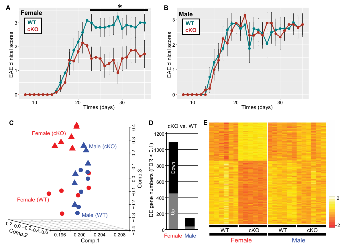
image 2
Microglial KDM6A cKO shows sex-specific effects on EAE severity and the microglial translatome, with a reduction in clinical EAE scores in females (but not males) and clear separation of cKO and WT microglial RiboTag RNA-seq samples for females, but not mails. From figure 3 of Itoh et al..

Toward the Development of Sex-Specific Therapeutics for Multiple Sclerosis

Overall, this mouse model-based study of human MS highlighted the contribution of KDM6A to sex-based differences in MS susceptibility, which may represent the starting point for the development of treatments that target cells of the brain in male and female MS patients and provide optimal neuroprotective strategies tailored for each sex (of note, while more female patients suffer from MS, male patients suffer from a worse disability progression). Interestingly, the authors note that evaluations in human cells would require approaches that combine human transcriptomics with epigenetic analyses. Could the implementation of Paired-Tag technology from Epigenome Technologies solve this scientific problem? Stay tuned to the Epigenome Technologies Blog to find out!